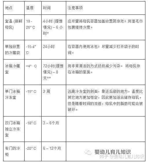
冷蔵保存 冷蔵庫で保存した母乳は24時間以内に与えましょう。それ以上時間があく場合は、専用の母乳パックに入れ替えて冷凍保存しましょう。 保存した母乳を温める方法 電子レンジや、50度以上のお湯を使うと母乳の免疫物質が減少してしまいます。方法/步骤 母乳冷藏保存时间,冰箱冷藏室保存:0—4℃冷藏可保存8天。 如果是冰箱冷藏室里边带有的小冷冻盒,保存期为两周。 如果是深度冷冻室,温度保持在0℃以下,并不经常开门,则保存期长达6个月以上。 准备好吸奶器及储奶用具——最好使用适宜一般来说,母乳保存有两种,一种是妈妈在公司里面上班,因为公司没有冷藏设备,只能常温保存母乳。 常温保存下的母乳保存时间较短,妈妈要注意在存放母乳的瓶子上标注好时间,避免宝宝喝到过期的母乳而导致消化道疾病的发生。 母乳常温保存时间: 初乳(产后6天之内挤出的奶):27—32
职场妈妈母乳保存方法 母乳储存方法和时间
母乳 保存方法
母乳 保存方法- 冷凍保存の方法 清潔な容器に密閉保存しましょう。 -15℃前後の家庭用冷凍庫で正しく保存した場合、最大6ヵ月保存できます。ただし、低体重児などの場合は、保存期間は3ヵ月以内を目安としましょう。 ※母乳を冷凍保存した場合、母乳の味が変化します。 冷蔵した母乳の場合:その日のうちに 冷蔵した母乳は3日~8日以内に飲ませるように、としていますが、これは温度管理がしっかりなされた病院の冷蔵庫の場合を想定しています。 温度変化が少なからずある家庭の冷蔵庫においては、その日のうちに飲ませたほうがよいでしょう。 冷蔵庫に母乳を保存する際は、庫内の温度が高くならないよう設定温度を低めにし



较真查证 防止挤出的母乳变质 可以把母乳放冰箱保存
常温・冷蔵:プラスチック以外の蓋つきで消毒済みなら何でもok 母乳解凍方法 冷蔵庫で自然解凍(12時間程度) 流水解凍:37℃以下のお湯を使用 4 333保存原則 母奶也是有保存期限的,所以一定要記住333保存原則: 室溫可以放3小時、在冷藏室可以放3天、在冷凍庫可以放3個月 。媽咪也要記住,沒喝完的母奶,不能再拿回冰箱冷藏、或下餐再熱給寶寶喝喔! 母乳の冷蔵保存方法 冷蔵保存容器 冷凍保存で使用する母乳パックは、冷蔵保存にも適しています。 冷蔵保存期間はどれくらい? 最大24時間保存が可能です。 それよりも長い時間保存をしたい場合には、冷凍保存をおすすめします。 冷蔵母乳の温め方
由於母乳含有抗體,剛擠出的母乳在室溫下可保存約4小時。 如有冷藏設備,最好還是盡快冷藏,特別是在夏天的日子。 母乳應盡量儲存於雪櫃裡較後的位置,以保持穩定的低溫,不要放在雪櫃門那邊的層格。 如預計該批母乳在48小時內也不會使用,最理想是 搾乳した母乳を保存する方法は? 母乳を保存するときは、まず、手や搾乳器を使って、ある程度の量の母乳を搾ります。 搾乳した母乳を保存するには、下記の3つの方法があります。 母乳の保存方法 冷凍保存 冷蔵保存 室温保存母乳保存的簡易安全方式「333 原則」 意思是說如果當下擠出來的母乳在 3 小時之內不會餵食寶寶,則可以放入冰 箱冷藏 3天,評估 3 天之內不會飲用,則可以冰入冷凍庫存放 3 個月。
これは母乳を冷凍することで生きた細胞が減ってしまうことや保存方法で成分が変化することによります。 搾乳した母乳の保存方法を、3種類それぞれご紹介します。 (1)室温(16~29度)での保存方法 正産期の乳児の場合は6時間以内、NICU入院児の場合 母乳パックの使い方知っていますか!?パックに母乳を保存する方法が間違っていると菌が入ってしまう可能性がありますパックの使い方や注意すること、おすすめの母乳パック、パックを冷蔵、解凍する方法について紹介しますスポンサードリンク (adsbygoogle = windowadsbygoogle冷蔵庫での母乳の保存方法 2,3 冷蔵庫で母乳を安全に保存するには、以下のガイドラインに従ってください。 さく乳したらできるだけすぐに母乳を冷蔵保存してください。 清潔なbpaフリーの母乳ボトルまたは母乳保存バッグに母乳を保存してください。bpaは、プラスチックの容器やコーティングにかつて広く使用されていた化学物質で、長期的な影響が不明確なため



母乳怎么储存解冻 母乳喂养多久一次合适 母乳 母乳喂养 奶瓶 清洁 储奶袋 月子 温奶器 新生儿 母乳喂养心得 母婴 妈妈经验



干货 科学的母乳保存方法及注意事项 奶水 吸奶器 奶瓶 哺乳 婴儿 网易订阅
<参考資料10> 母乳育児成功のための10のステップ(18年改訂)(仮訳) 49 <参考資料11> 「早期母子接触」実施の留意点 50 <参考資料12> 乳児用調整粉乳の安全な調乳、保存及び取扱に関するガイドライン の概要(FAO/UNICEF共同作成) 51需要如何保存母乳,方法在哪里? 喵了个咪 • 1分钟前 • 育儿 , 新生儿 , 婴儿喂养 一般来说, 母乳保存 有两种,一种是妈妈在公司里面上班,因为公司没有冷藏设备,只能常温 保存 母乳 。表示されている方法をしっかり守ってミルクを作りましょう。 ミルクを作るときは、殺菌されていない井戸水や湧き水を使わないようにしましょう。 母乳を保存するときは 母乳を冷蔵庫に保存するときは、24時間以内に飲ませるようにしましょう。



母奶最好的保存方式是什麼 又要怎麼解凍加熱 百大營養問題集 雀巢1000天營養計畫 Start Healthy Stay Healthy



母乳的正确保存方法 新手妈妈学起来 我爱看围脖



母乳储存 你不可不知的细节 建议收藏 简书



母乳儲存 超完整攻略 從擠母奶到加熱營養完全不流 親子天下



哺乳妈咪必知 母乳保存方法 百度经验



正确的母乳保存方法 你做对了么



母乳保存冷冻 解冻加热的具体方法及注意事项 美国妈妈网



母乳保存的方法和步骤以及温度时间 母婴用品 什么值得买



Pigeon贝亲母乳保鲜袋储奶袋存储奶水存奶袋80ml 50枚 海淘猴



母乳吃不完该如何储存 问起网 婴幼儿百科全书



母奶保存看這篇 母乳保存方式 時間 555 333原則一次懂



母乳的正确保存方法



母奶保存 母奶解凍 溫母奶須知



初心寶寶母嬰護理tips 母乳儲存是應注意哪些問題 雪花新闻



保存母奶的方法 Youtube



母乳保存方法 妈妈们收藏起来 每日头条



母乳保存好方法保鮮半年沒問題 時尚冬



母乳挤出来后可以放多久 超过这个时间就不能喝了



储奶用品怎么用 储奶用品的使用方法 如何使用储奶用品 亲子百科 太平洋亲子网



较真查证 防止挤出的母乳变质 可以把母乳放冰箱保存



母乳保存的方法和步骤以及温度时间 母婴用品 什么值得买



较真查证 防止挤出的母乳变质 可以把母乳放冰箱保存



夏季母乳能不能存 冷冻母乳储存细节全知道 新手妈妈别弄错了 育儿资讯 娱乐新闻网



上班哺乳媽咪 母乳儲存全攻略 幸福起點 產後媽咪生活點滴紀錄 痞客邦



職場媽媽想要餵母乳這些母乳保存方法要注意 Heho健康



母乳保存时间和方法 酷知经验网



母乳保存时间和方法 母乳冷藏后怎么加热 冷冻后怎么解冻 一篇看懂 天天要闻



母乳保存方法母乳儲存時間 儲存方式 最省地方的放置方法 騰訊新聞 Lhlv



母乳的333保存原則和加熱方法 育兒文章 媽咪愛



上班族的宝妈们 母乳储存 使用方法你们都了解了吗 每日头条



母乳保存時間母乳保存時間 Mrsysy



Little Grbaby 新手妈妈来学习 母乳保存方法资料来源 Mama Club 请like Facebook



母乳可以存放多久 母乳保存时间和方法是怎样 罗玉催乳



母乳的保存时间及保存方法一次性告诉你 知乎



母奶保存 母奶解凍 溫母奶須知



母乳怎样保存 母乳不宜长时间存放 母乳的保存方法有哪些 母乳怎样保存 愉悦妈妈



职场妈妈母乳保存方法 母乳储存方法和时间



母乳保存时间和方法 母乳保存方法视频 母乳解冻方法 亲亲宝贝视频



母乳储存 你不可不知的细节 建议收藏 简书



悟空问答 母乳可以保存多久 15个回答



母乳瓶喂的好处 母乳保存吸奶器详细攻略 吸奶器 母乳 母乳喂养 月子 新贝怎么样 奶瓶 断奶 飞利浦怎么样 养生 飞利浦新安怡怎么样 母乳 喂养心得 母婴 婴童用品



母乳保存 储奶温度时间和方法 哺乳期如何储奶 好运宝贝



12個q A母乳保存與使用 母乳餵養 Youtube



母乳保存知多少 图解告诉你 搜狐母婴



冷冻母乳可以保存多久 冷冻母乳保质期是多长时间 聚餐网



母奶保存看這篇 母乳保存方式 時間 555 333原則一次懂



母乳吃不完该如何储存 问起网 婴幼儿百科全书



母乳用奶瓶保存可以吗的小建议原来酱纸也可以 妈妈育儿网



母乳储存方法和储存时间 附母乳保存时间表 呵护宝宝 宝妈育儿知识平台



母乳如何保鲜给宝宝吃 母乳保存时间和方法get 智慧妈咪网



母乳保鲜袋用法及能保存多久12款品牌母乳保鲜袋评测 值得荐



Bee Store 母乳保存方法 科学储存 收藏 解冻 Facebook



母乳储存方法和时间母乳喂养多久最好 八宝网



冷冻母乳解冻方法冷冻母乳解冻的禁忌介绍 孕期 辣妈营



母乳的保存时间及保存方法一次性告诉你 知乎



母奶保存 母奶解凍 溫母奶須知breast Milk Storage



母乳吃不完该如何储存 问起网 婴幼儿百科全书



储奶袋可以直接加热吗 储奶袋的奶怎么加热 Lansinoh官网



母乳保存时间和方法 母乳冷藏后怎么加热 冷冻后怎么解冻 一篇看懂 知乎



教你正确储存母乳的方法 如何冷冻和解冻母乳 腾讯网



母乳如何保存 母乳保存的时间和方法 一些注意事项搜罗给大家 12年6月出生帮 妈妈帮



母乳怎么储存 看这篇就够啦 知乎



母奶保存 母奶解凍 溫母奶須知breast Milk Storage



干货 科学的母乳保存方法及注意事项 婴儿 母乳 奶瓶 吸奶器 哺乳 奶水 手机网易网



母乳保存时间和方法 母乳冷藏后怎么加热 冷冻后怎么解冻 一篇看懂 天天要闻



母乳怎么保存 你知道吗 杏福当归月子中心apricot Confinement Centre Facebook



母乳的正确保存方法 新手妈妈学起来 我爱看围脖



母乳保存超強攻略 從擠奶過程到加熱 確保寶寶喝的不變質 Mombaby 媽媽寶寶懷孕生活網



母乳保存冷冻 解冻加热的具体方法及注意事项 美国妈妈网



母乳储存方法和时间母乳喂养多久最好 八宝网



微博搜索



母乳的正确保存方法 新闻 蛋蛋赞



母乳在常温下可以存放多长时间 悟空问答



母乳怎么保存 保存多久 宝宝向上



母乳保存方法母乳怎么保存 图 优优健康网



头条文章



母乳的正确保存方法 新闻 蛋蛋赞



母乳保存 万图壁纸网



让母乳保持新鲜 用对保存方法最重要 每日头条



悟空问答 母乳可以存放在冰箱里吗 具体该怎么保存比较好呢 31个回答



母乳可以一直45度暖着吗 母乳保存方法 首发网



母奶保存q A 母奶解凍方法breast Milk Storage



母乳冷冻的正确方法 母乳可以冷冻保存吗 最佳温度是多少 好运宝贝



母乳该如何存放才能避免变质呢 来书生活健康百科laishu Com



干货 科学的母乳保存方法及注意事项 哔哩哔哩



冷藏的母乳加熱後 寶寶睡著了一口沒喝過 還可以再喝嗎 Getit01



母乳保存时间和方法 母乳冷藏后怎么加热 冷冻后怎么解冻 一篇看懂 天天要闻



冷藏母乳真的好吗 来看看范玮琪晒冻存母乳照 名媛月府资讯 名媛月府



母乳保鲜袋好用吗 母乳保存时间 2 母乳喂养 蓝灵育儿网



母乳瓶喂的好处 母乳保存吸奶器详细攻略 吸奶器 母乳 母乳喂养 月子 新贝怎么样 奶瓶 断奶 飞利浦怎么样 养生 飞利浦新安怡怎么样 母乳 喂养心得 母婴 婴童用品



母乳储存的科学方法和注意事项 百度经验



刚吸出来的母乳存放时间及方法



悟空问答 母乳可以存放在冰箱里吗 具体该怎么保存比较好呢 31个回答



母乳吃不完该如何储存 问起网 婴幼儿百科全书



母乳保存冷冻 解冻加热的具体方法及注意事项 美国妈妈网



母乳保存小攻略 值得新手妈妈收藏 每日头条



妈妈课堂 母乳保存方法 新闻频道 手机搜狐



上班后还想继续给宝宝喂母乳 母乳保存冷冻 解冻加热的必备知识 宝宝树

